达州市人口_四川第一拥挤的地级市:每平方米竟挤下6万人,停车需要等数小时
日期:2022-03-15 类别:热点新闻 浏览:
四川第一拥挤的地级市:每平方米竟挤下6万人,停车需要等数小时
那么今天就给大家较少一下四川人口密集度最高的地级市达州.这座城市依山傍水,与我们熟知的重庆比较像,都是一座山城.这座城市不仅人口多、景色美,...
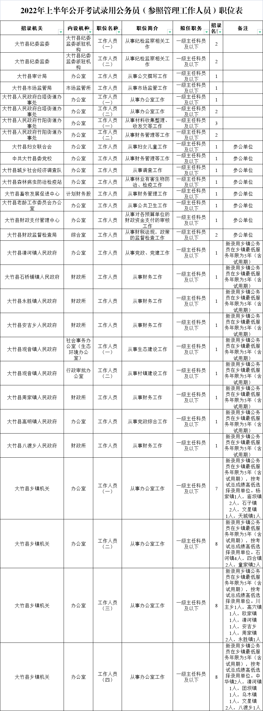
明起报名!达州公开考录549名公务员(参照管理工作人员)
2月23日, 从省人社厅官网获悉 达州市委组织部、市公务员局发布了 关于2022年上半年公开考试录用 公务员(参照管理工作人员)的公告 达州将公开考录...
“四川人口普查”小程序上线 :达州常住人口538万列全省第三 其中4...
进入该程序,通过查询记者了解到达州市常住人口5385422人,仅次于成都、南充位列全省第三.其中,通川区常住人口905678人,达川区常住人口945191人...
四川省总人口数量减少的地级市
达州市:-8.27万人; 阿坝州:-7.61万人; 乐山市:-7.56万人; 雅安市:-7.27万人; 攀枝花:-0.19万人; 下一个10年总人口数量将减少得更加严重! 附:...
达州市常住人口538.5万 三个区县人口超90万 通川区增长31万人
6月15日,记者获得达州市第七次全国人口普查公报.这份公报包含了常住人口、户别、性别、年龄、受教育程度、人口流动情况等数据. 普查结果显示,达州...
四川人口普查数据③丨成都、南充、达州、绵阳、凉山五市(州)人...
常住人口居前五位的市(州)依次是成都市、南充市、达州市、绵阳市、凉山州,合计占全省常住人口比重为49.78%.
四川十大城市出炉:达州第三,宜宾领先泸州,绵阳德阳入围
无论是地市数量还是经济实力、常住人口等,四川都处于了我国省份的前列.根据我国最新的人口数据,四川十大城市也已经出炉,分别为成都、南充、达州、...
至高荣誉!达州7人6集体获全国脱贫攻坚先进表彰!
达州市委组织部党员教育宣传中心副主任. 3年前,时年31岁的吴荣华来到达州市渠县定远镇团寨村任第一书记.一开始,村民们对于这位年轻书记都持着将信...
推荐阅读
相关文章
- 总排名
- 每月排行
- 推荐阅读
- 阅读排行







